음향:electric_circuit:transformerless_mic_schematic
[홈레코딩 필독서]"모두의 홈레코딩"구매링크
가성비 있는 녹음실 찾으시나요? 리버사이드 재즈 스튜디오에서 녹음하세요!
[공지]회원 가입 방법
[공지]글 작성 및 수정 방법
문서의 이전 판입니다!
트랜스포머리스 마이크 회로
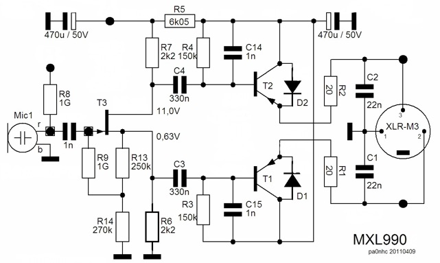
트랜스포머리스 마이크 회로는 트랜스포머 없이 전자회로로 밸런스 출력을 구현하는 현대적 설계로, 임피던스 밸런스드 출력 방식이 주류입니다.1) 이 글에서는 트랜스포머리스 마이크의 방식의 대부분인 임피던스 밸런스드 출력 방식의 회로에 대해서 설명합니다. Neumann TLM102, TLM103과 MXL990이 대표적이며, 투명하고 깨끗한 사운드를 목표로 합니다.
기본 구조와 신호 흐름
각 단계별 역할:
MXL990 회로
Mic 캡슐 ─ T3(Gate) ─ Drain ─> 실제 신호 ─ C1 캐패시터 ─ XLR 핀2(핫)
│ │───────XLR 핀1(그라운드)
└─> 참조/임피던스 ─ C2 캐패시터 ─ XLR 핀3(콜드)
부품 역할 정리:
로그인하면 댓글을 남길 수 있습니다.
[공지]회원 가입 방법
[공지]글 작성 및 수정 방법
음향/electric_circuit/transformerless_mic_schematic.1774982470.txt.gz · 마지막으로 수정됨: 저자 216.244.66.238

