instrument_wiki:사운드_카드:covox_speech_thing
[홈레코딩 필독서]"모두의 홈레코딩"구매링크
가성비 있는 녹음실 찾으시나요? 리버사이드 재즈 스튜디오에서 녹음하세요!
[공지]회원 가입 방법
[공지]글 작성 및 수정 방법
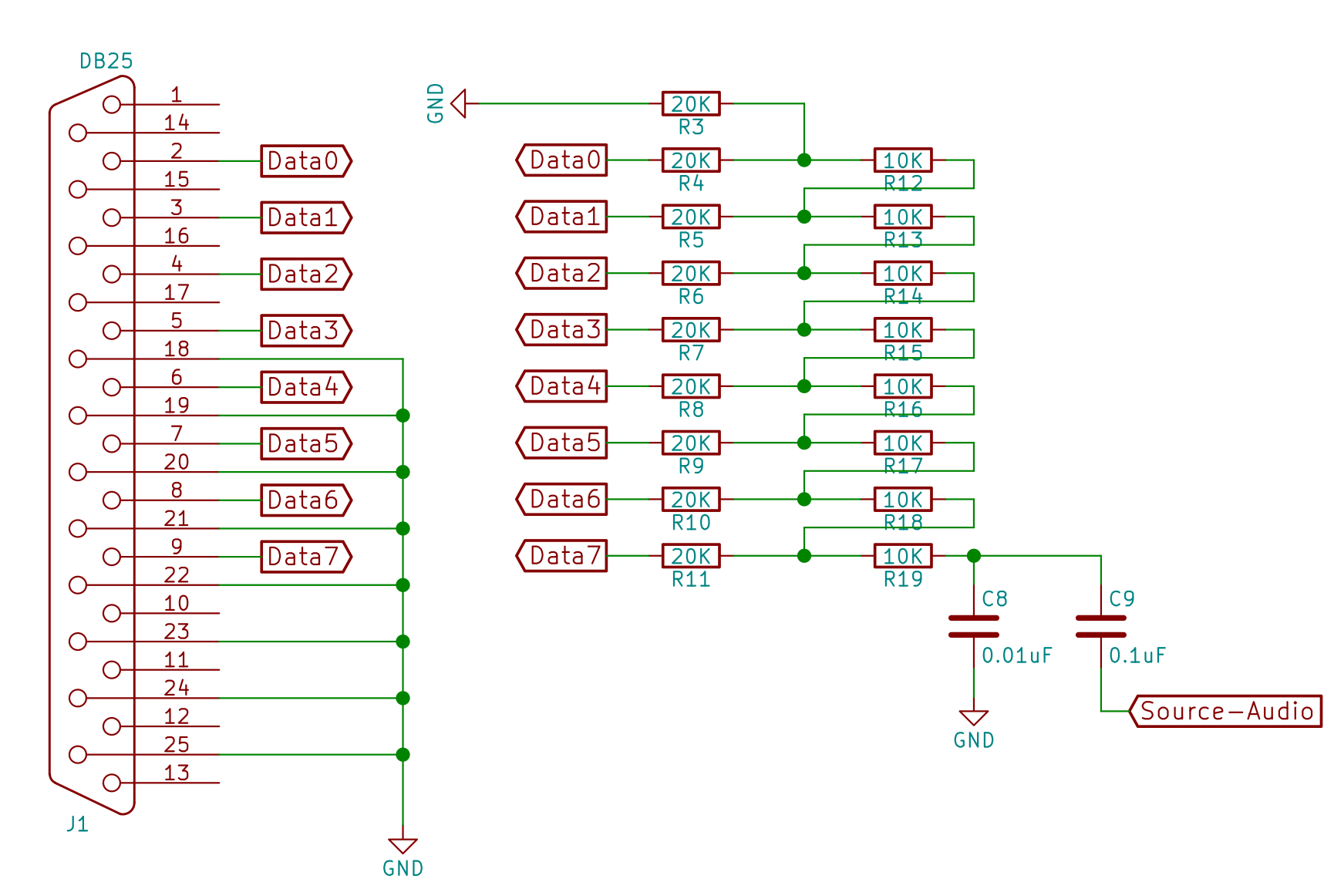
COVOX Speech Thing
PC의 프린터 포트를 통해 8bit 디지털 오디오 데이터를 전송 받아 R-2R ladder 방식의 D-A 컨버터 회로를 통해 스피커로 소리를 내는 방식의 원초적인 DAC
기판 자체도 구조가 눈에 보이고, 저항 부품을 납땜하여 제작하는 것이 쉬웠기 때문에 리버스 엔지니어링을 통해 직접 만들어서 사용한 사람들도 많다.
로그인하면 댓글을 남길 수 있습니다.
[공지]회원 가입 방법
[공지]글 작성 및 수정 방법
instrument_wiki/사운드_카드/covox_speech_thing.txt · 마지막으로 수정됨: 저자 정승환


