instrument_wiki:아웃보드:이퀄라이저:tube-tech_pe1c
[홈레코딩 필독서]"모두의 홈레코딩"구매링크
가성비 있는 녹음실 찾으시나요? 리버사이드 재즈 스튜디오에서 녹음하세요!
[공지]회원 가입 방법
[공지]글 작성 및 수정 방법
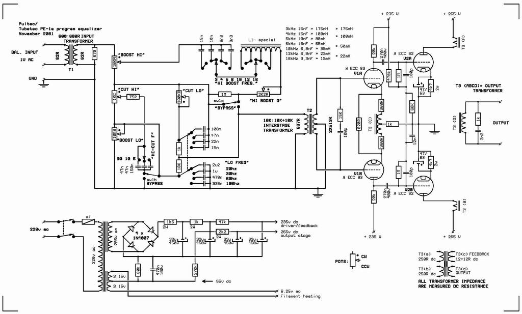
Tube-Tech PE1C
Tube-Tech PE 1C는 Pultec EQP-1A의 클래식 설계를 기반으로 한 패시브 튜브 프로그램 이퀄라이저입니다. 자연스럽고 음악적인 사운드, 부드러운 하이엔드와 강력한 로우엔드 컨트롤로 전 세계적으로 오랜 시간 사랑받고 있는 모델입니다.
주요 특징
사운드 및 활용
- Tube based push-pull amplifier
- All-tube passive EQ
- Input impedance: 600Ω
- No insertion loss
- Clickless In/Out switch
- Conductive plastic potentiometers
- In- and output are transformer balanced and fully floating
TUBE-TECH PE1A
로그인하면 댓글을 남길 수 있습니다.
[공지]회원 가입 방법
[공지]글 작성 및 수정 방법
instrument_wiki/아웃보드/이퀄라이저/tube-tech_pe1c.txt · 마지막으로 수정됨: 저자 정승환



