instrument_wiki:아웃보드:프리앰프:tube-tech_mp1a
[홈레코딩 필독서]"모두의 홈레코딩"구매링크
가성비 있는 녹음실 찾으시나요? 리버사이드 재즈 스튜디오에서 녹음하세요!
[공지]회원 가입 방법
[공지]글 작성 및 수정 방법
Tube-Tech MP1A
TUBE-TECH MP1A는 덴마크의 고급 아날로그 오디오 장비 제조사 Lydkraft에서 설계한 단일 채널(Class A) 진공관 마이크 프리앰프입니다. 이 장비는 따뜻하고 음악적인 사운드를 제공하며, 특히 보컬과 악기 녹음에서 뛰어난 성능을 발휘합니다. 클래식 진공관 회로와 트랜스포머 기반 설계를 통해 자연스러운 하모닉 디스토션과 풍부한 아날로그 톤을 구현합니다.
1. 주요 사양
2. 설계 및 특징
3. 역사적 사용
TUBE-TECH MP1A는 고급 레코딩 스튜디오에서 보컬, 어커스틱 악기, 기타 앰프 등 다양한 소스를 녹음하는 데 널리 사용되었습니다. 특히 따뜻하고 풍부한 사운드 특성 덕분에 디지털 녹음 환경에서도 빈티지 아날로그 톤을 추가하려는 엔지니어들에게 사랑받았습니다. 이 장비는 현대적인 안정성과 클래식 아날로그 톤의 조화를 이루며, TUBE-TECH 브랜드의 상징적인 제품 중 하나로 평가받고 있습니다.
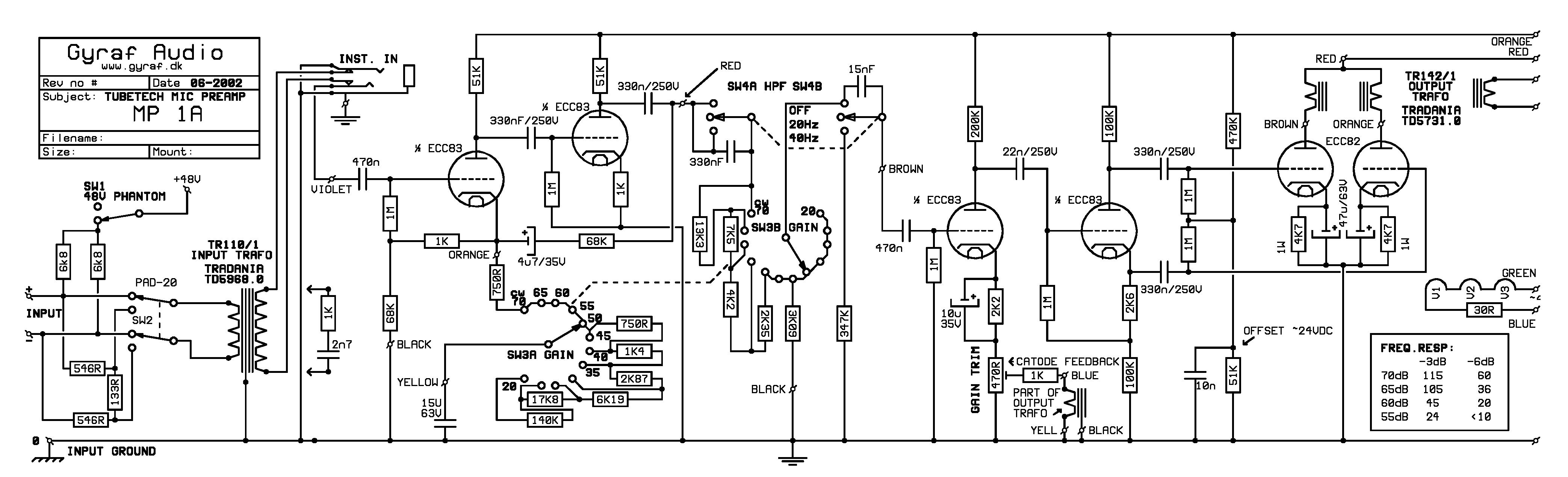
Schematic
로그인하면 댓글을 남길 수 있습니다.
[공지]회원 가입 방법
[공지]글 작성 및 수정 방법
instrument_wiki/아웃보드/프리앰프/tube-tech_mp1a.txt · 마지막으로 수정됨: 저자 127.0.0.1



