instrument_wiki:오디오인터페이스:rme:rme_fireface_800
[홈레코딩 필독서]"모두의 홈레코딩"구매링크
가성비 있는 녹음실 찾으시나요? 리버사이드 재즈 스튜디오에서 녹음하세요!
[공지]회원 가입 방법
[공지]글 작성 및 수정 방법
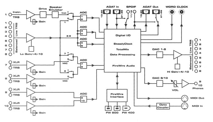
Fireface 800
RME Fireface 800은 컴퓨터 기반 디지털 오디오 워크스테이션 시장에서 RME의 전문성을 집대성한 제품입니다. 마이크 프리앰프, 컨버터 등 다양한 기능을 하나의 장치에 통합하여 높은 활용도를 제공합니다.
주요 특징
하드웨어 상세
소프트웨어 상세
악기 입력 기능
디지털 연결
로그인하면 댓글을 남길 수 있습니다.
[공지]회원 가입 방법
[공지]글 작성 및 수정 방법
instrument_wiki/오디오인터페이스/rme/rme_fireface_800.txt · 마지막으로 수정됨: 저자 정승환








