THAT1583
THAT1583은 고성능의 전류 피드백 앰프로, 차동형 마이크 프리앰프 및 서밍 버스와 같은 곳에 적합합니다. 기존의 전통적인 전류 피드백 설계(예: THAT의 1510 및 1512)를 개선하여 낮은 잡음 및 낮은 게인에서 낮은 왜곡, 전체적으로 높은 슬류 레이트를 제공하는 더 다양한 구성을 제공합니다. 앰프 이득은 세 개의 외부 저항(RA, RB 및 RG)에 의해 결정됩니다. 이로써 다양한 게인 범위에서 잡음 및 대역폭을 최적화하고, 가변 게인, 포트 제어에서의 게인 변화량을 최적화할 수 있습니다. 1583의 차동 출력은 A-D 컨버터와 같은 차동 입력 장치에 연결을 간단하게 합니다. 필요한 경우, 설계자는 특정 응용에 맞게 출력 차동 앰프를 최적화할 수 있습니다. 아날로그 가변 게인 응용에서는 고정 RA 및 RB 및 RG에 대한 단일 구간 가변 요소를 사용하는 전통적인 방법을 지원합니다. 그러나 또한 개선된 성능을 제공하는 이중 요소 대안도 지원합니다. 아날로그 제어 응용뿐만 아니라, 1583은 THAT의 디지털 프리앰프 컨트롤러 IC 시리즈와 완벽하게 결합하여 최적화된 디지털 제어 프리앰프를 생성합니다. 1583은 ±5V에서 ±18V까지의 전원으로 작동합니다. ±18V 전원에서 단위 이득으로 +28dBu 이상의 입력 신호를 수용합니다.
FEATURES
- Low Current: 7.0 mA typ
- High Slew Rate: 50 V/µs
- Wide Output Signal Swing: > +28dBu
- Gain adjustable from 0 to >60 dB
- Differential output
- Small 4 x 4mm QFN16 package
- Mates with THAT's family of Digital Preamplifier Controller ICs
APPLICATIONS
- Microphone Preamplifiers
- Digitally-Controlled Microphone Preamplifiers
- Differential Low-Noise Preamplifiers
- Differential Summing Amplifiers
- Differential Variable-Gain Amplifiers
- Moving-Coil Transducer Amplifiers
- Line Input Stages
- Audio
- Sonar
- Instrumentation
세부 스펙
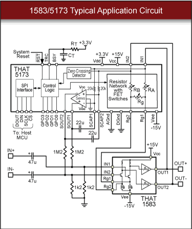
THAT1583 칩이 사용된 마이크 프리앰프
같은 Op-Amp를 사용하면 거의 모든 특성이 일치하지만 항상 똑같은 음질을 구현하는 것은 아닙니다. Op-Amp에 얼마만큼의 전압(또는 전력)을 인가하느냐에 따라서 최대 입력 레벨이나 게인 레인지와 같은 일부 특성이 달라질 수 있습니다. 전력을 최대로 사용하면 최대의 성능을 내지만, 버스파워 기기와 같은 저전력 설계에는 최소한의 전력을 인가하기도 합니다.
그림 1: Focusrite Clarett+ Ocropre
- Focusrite RED 4PRE1)
[공지]회원 가입 방법
[공지]글 작성 및 수정 방법






